Ellipsoid-based virtual niches in E-space and G-space
nicheR is an R package for building, visualizing, predicting, and sampling ellipsoid-based ecological niches using environmental data.
It provides:
- Explicit ellipsoid construction in n-dimensional environmental space
- Efficient suitability detection using Mahalanobis distance
- Flexible virtual occurrence sampling strategies (centroid, edge, random)
- Bias surface preparation and application for realistic sampling simulation
- Visualization tools in environmental space (E-space) and geographic space (G-space)
- A unified, fully scriptable R-native workflow
Inspired by the conceptual foundations of NicheA and the flexibility of the virtualspecies package, nicheR provides a reproducible framework for virtual species simulation and niche theory exploration.
Installation
Install the development version from GitHub:
if (!require("devtools")) install.packages("devtools")
devtools::install_github("castanedaM/nicheR")
#> terra (1.8-93 -> 1.9-1) [CRAN]
#> package 'terra' successfully unpacked and MD5 sums checked
#>
#> The downloaded binary packages are in
#> C:\Users\mcguz\AppData\Local\Temp\RtmpKq7Dbh\downloaded_packages
#> ── R CMD build ─────────────────────────────────────────────────────────────────
#> ✔ checking for file 'C:\Users\mcguz\AppData\Local\Temp\RtmpKq7Dbh\remotes99b8876308c\castanedaM-nicheR-3465bde/DESCRIPTION'
#> ─ preparing 'nicheR': (1.1s)
#> checking DESCRIPTION meta-information ... checking DESCRIPTION meta-information ... ✔ checking DESCRIPTION meta-information
#> ─ checking for LF line-endings in source and make files and shell scripts
#> ─ checking for empty or unneeded directories
#> ─ building 'nicheR_0.0.11.tar.gz'
#>
#>
library(nicheR)Why nicheR?
The field of distributional ecology is evolving rapidly, with new algorithms, parameterization strategies, and hypotheses emerging at a fast pace. Evaluating these ideas requires software that can isolate mechanisms, account for bias, and clearly link ecological theory to model behavior.
Virtual niche simulations help researchers test ideas by creating controlled datasets that make model behavior easier to interpret. In practice, building ellipsoid-based virtual niches in R has typically required combining several packages to define niches, map them to geography, and visualize results — making analyses harder to reproduce and build on.
nicheR addresses this gap by offering a single, integrated, R-native framework that streamlines virtual niche construction, prediction, visualization, and occurrence data generation into one reproducible workflow.
Related work
Three tools have shaped virtual species and niche simulation in ENM/SDMs:
- NicheA — a Java-based software that pioneered environmental-space niche visualization and explicitly linked niche theory with simulation. An important conceptual foundation for nicheR.
- virtualspecies — a widely adopted R package (200+ citations) for simulating virtual species and benchmarking SDMs and ENMs within R.
- evniche — a theoretically rigorous R package focused on environmental-space representations and ellipsoid-based niche concepts.
nicheR builds directly on these approaches, unifying their strengths in a well-documented R package. A Shiny GUI for interactive niche exploration is also under active development.
Conceptual Framework
nicheR operates across two complementary spaces:
E-space (Environmental Space): Ellipsoids represent multivariate environmental tolerances. This is where niches are defined, visualized, and compared.
G-space (Geographic Space): Predictions are projected across raster layers to map suitable geographic regions and generate virtual occurrence data.
This dual-space structure allows explicit separation between niche definition, projection, and sampling processes, making it straightforward to test ecological hypotheses under controlled, reproducible conditions.
Workflow Overview
A typical nicheR workflow follows these steps:
- Prepare environmental data — load and subset raster layers
- Prepare bias layers (optional) — define sampling biases with directional effects
- Build an ellipsoid — define the niche from environmental ranges
- Predict suitability — project the ellipsoid onto raster or data frame inputs
- Apply bias (optional) — weight predictions by a composite bias surface
- Sample occurrences — draw virtual occurrence records using various strategies
Quick Start
library(nicheR)
library(terra)
#> Warning: package 'terra' was built under R version 4.4.3
#> terra 1.8.93
# Load environmental layers, here we use three WorldClim bioclimatic variables
# for the Mesoamerica region included as example data in the package
bios <- terra::rast(system.file("extdata/ma_bios.tif", package = "nicheR"))
bios <- bios[[c("bio_1", "bio_12", "bio_15")]]
# Convert to data frame for E-space operations (keeping x/y coordinates)
bios_df <- as.data.frame(bios, xy = TRUE)Preparing Bias Layers
Bias layers represent external factors that influence sampling detectability or effort, independent of the species’ actual niche. Each layer is assigned a direction: "direct" means higher values increase sampling probability (e.g., higher species richness → most likely good habitat), while "inverse" means higher values decrease it (e.g., higher light pollution → more urbanization → less likely to have good habitat).
prepare_bias() standardizes all layers to [0, 1], applies the directional transformations, and combines them into a single composite bias surface. Setting include_processed_layers = TRUE returns the standardized individual layers alongside the composite, which is useful for inspecting how each layer contributed.
bias <- prepare_bias(bias_surface = terra::rast(system.file("extdata/ma_biases.tif", package = "nicheR")),
effect_direction = c("direct", "inverse"),
include_processed_layers = TRUE)
#> Starting: prepare_bias()
#> Step: splitting SpatRaster into layers...
#> Step: bias_surface is a SpatRaster. Using first layer as template surface...
#> Step: mask_na = FALSE. Expanding template to union extent (keeping finest resolution).
#> Step: standarizing (min/max) and applying direction of effect to 2 bias layer/s...
#> Step: building standarized (min/max) directional composite bias surface (mask_na = FALSE)...
#> Done: prepare_bias()
# Inspect the formula used to combine layers and the resulting composite
bias$combination_formula
#> [1] "sp_richness * (1-nighttime)"
bias$composite_surface
#> class : SpatRaster
#> size : 150, 240, 1 (nrow, ncol, nlyr)
#> resolution : 0.1666667, 0.1666667 (x, y)
#> extent : -100, -60, 5, 30 (xmin, xmax, ymin, ymax)
#> coord. ref. : lon/lat WGS 84 (EPSG:4326)
#> source(s) : memory
#> name : standarized_composite_bias_surface
#> min value : 0.0000000
#> max value : 0.9507549
# Visualize: standardized individual layers and the composite bias surface
# The composite reflects both the direct (species richness) and inverse
# (nighttime light) effects combined into a single sampling probability surface
terra::plot(bias$processed_layers)
terra::plot(bias$composite_surface)
Vignette: For a detailed walkthrough of bias surface construction, directional effects, and how bias interacts with predictions and sampling, see: [insert link later Bias: preparation, prediction, and sampling]
Building an Ellipsoid
The ellipsoid is the core object in nicheR. It represents the virtual species’ niche as a multivariate ellipse in environmental space, defined by a centroid and a covariance matrix that determine its position, size, and orientation. At minimum, you define it with a range data frame, two rows giving the minimum and maximum for each environmental variable. nicheR computes the centroid, covariance matrix, semi-axes lengths, and niche volume automatically.
range <- data.frame(bio_1 = c(20, 25),
bio_12 = c(1000, 1500),
bio_15 = c(60, 75))
ell <- build_ellipsoid(range = range)
#> Starting: building ellipsoidal niche from ranges...
#> Step: computing covariance matrix...
#> Step: computing additional ellipsoidal niche metrics...
#> Done: created ellipsoidal niche.
# The ellipsoid object contains niche geometry and metrics
names(ell)
#> [1] "dimensions" "var_names" "centroid"
#> [4] "cov_matrix" "Sigma_inv" "chol_Sigma"
#> [7] "eigen" "cl" "chi2_cutoff"
#> [10] "semi_axes_lengths" "axes_coordinates" "volume"
#> [13] "cov_limits"
# Pretty-printed summary of the ellipsoid
ell
#> nicheR Ellipsoid Object
#> -----------------------
#> Dimensions: 3D
#> Chi-square cutoff: 11.345
#> Centroid (mu): 22.5, 1250, 67.5
#>
#> Covariance matrix:
#> bio_1 bio_12 bio_15
#> bio_1 0.694 0.000 0.00
#> bio_12 0.000 6944.444 0.00
#> bio_15 0.000 0.000 6.25
#>
#> Ellipsoid semi-axis lengths:
#> 280.685, 8.421, 2.807
#>
#> Ellipsoid axis endpoints:
#> Axis 1:
#> bio_1 bio_12 bio_15
#> vertex_a 22.5 969.315 67.5
#> vertex_b 22.5 1530.685 67.5
#>
#> Axis 2:
#> bio_1 bio_12 bio_15
#> vertex_a 22.5 1250 59.079
#> vertex_b 22.5 1250 75.921
#>
#> Axis 3:
#> bio_1 bio_12 bio_15
#> vertex_a 19.693 1250 67.5
#> vertex_b 25.307 1250 67.5
#>
#> Ellipsoid volume: 27788.51Visualizing the Ellipsoid
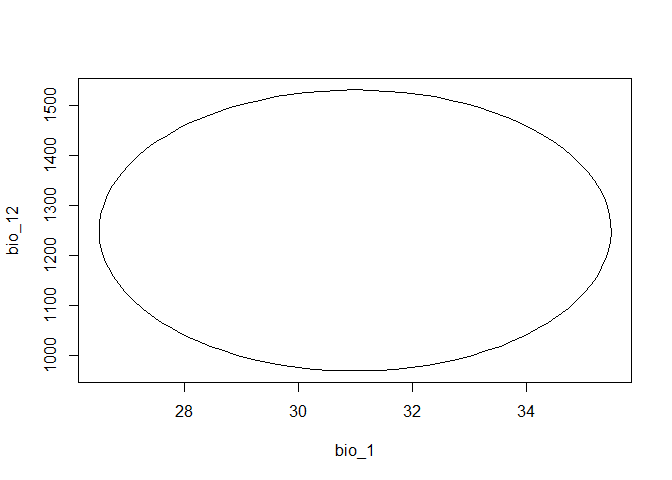
nicheR includes base-R plotting functions for visualizing the ellipsoid in E-space. You can plot individual dimension pairs or all pairs at once. Adding the environmental background helps contextualize where the niche sits relative to available conditions, in this example the ellipsoid occupies a warm (bio_1: 20–25), moderately seasonal corner of the broader Mesoamerican climate space.
# Basic E-space plots, no background, shows ellipsoid geometry only
plot_ellipsoid(ell)
plot_ellipsoid_pairs(ell)
# With environmental background, bg_sample controls how many background
# points are drawn for speed; increase for publication-quality plots
plot_ellipsoid(ell, background = bios_df, dim = c(1, 2), bg_sample = 5000)
plot_ellipsoid(ell, background = bios_df, dim = c(1, 3), bg_sample = 5000)
# Pairwise plot showing all dimension combinations simultaneously
plot_ellipsoid_pairs(ell, background = bios_df, bg_sample = 5000, col_ell = "red")
Vignette: For details on ellipsoid construction, covariance-based rotation, niche volume, and advanced visualization options, see: [insert link later, Building ellipsoids]
Predicting Suitability
Once the ellipsoid is built, predict() projects it onto environmental data to produce suitability and Mahalanobis distance surfaces. Suitability is highest at the niche centroid and decreases toward the boundary. Truncated outputs (_trunc) set values to zero (for suitbaility) or NA (for Mahalanobis) outside the ellipsoid, which is useful for enforcing strict niche-boundary sampling downstream.
Both raster (SpatRaster) and data frame inputs are supported and return matching output types.
Raster input
# Returns a SpatRaster with: bio layers (from keep_data = TRUE),
# Mahalanobis distance, suitability, and their truncated versions
ell_predict_r <- predict(ell,
newdata = bios,
suitability_truncated = TRUE,
mahalanobis_truncated = TRUE,
keep_data = TRUE)
#> Starting: suitability prediction using newdata of class: SpatRaster...
#> Step: Using 3 predictor variables: bio_1, bio_12, bio_15
#> Done: Prediction completed successfully. Returned raster layers: bio_1, bio_12, bio_15, Mahalanobis, suitability, Mahalanobis_trunc, suitability_trunc
terra::plot(ell_predict_r)
Data frame input
# Returns the original data frame with appended prediction columns
ell_predict_df <- predict(ell,
newdata = bios_df,
suitability_truncated = TRUE)
#> Starting: suitability prediction using newdata of class: data.frame...
#> Step: Identified spatial columns: x, y
#> Step: Using 3 predictor variables: bio_1, bio_12, bio_15
#> Done: Prediction completed successfully. Returned columns: x, y, bio_1, bio_12, bio_15, Mahalanobis, suitability, suitability_trunc
head(ell_predict_df)
#> x y bio_1 bio_12 bio_15 Mahalanobis suitability
#> 1 -99.91667 29.91667 18.16097 680 39.75968 197.0208 1.649975e-43
#> 2 -99.75000 29.91667 18.06556 703 38.44158 206.5053 1.438645e-45
#> 3 -99.58333 29.91667 17.95946 725 37.43598 213.9931 3.404050e-47
#> 4 -99.41667 29.91667 18.01018 734 36.24147 223.7044 2.649735e-49
#> 5 -99.25000 29.91667 18.14458 748 34.95365 233.0873 2.430781e-51
#> 6 -99.08333 29.91667 18.36623 771 33.73626 240.0447 7.498064e-53
#> suitability_trunc
#> 1 0
#> 2 0
#> 3 0
#> 4 0
#> 5 0
#> 6 0Visualizing predictions in E-space
Plotting predictions in E-space makes it easy to see how suitability is distributed relative to the niche boundary. In the non-truncated view, all background points are colored by suitability, showing a gradient from low to high as points approach the ellipsoid center. The truncated view zooms into the ellipsoid itself, revealing only the environmentally suitable area with the suitability gradient inside.
# Non-truncated: full background colored by suitability gradient
plot_ellipsoid(ell, background = ell_predict_df, pch = 20, bg_sample = 5000)
add_data(data = ell_predict_df, x = "bio_1", y = "bio_12",
col_layer = "suitability",
rev_pal = TRUE,
pal = terrain.colors(100),
bg_sample = 10000,
pch = 20)
add_ellipsoid(ell, col_ell = "red")
# Truncated: only points inside the ellipsoid are shown, colored by suitability
plot_ellipsoid(ell)
add_data(data = ell_predict_df, x = "bio_1", y = "bio_12",
col_layer = "suitability_trunc",
rev_pal = TRUE,
pch = 20)
add_ellipsoid(ell, col_ell = "red", lwd = 2)
Vignette: For a full guide to prediction outputs, truncation logic, raster vs. data frame workflows, and E-space vs. G-space visualization, see: [insert link later, Prediction and sampling]
Applying Bias to Predictions
apply_bias() weights the suitability prediction by the composite bias surface to produce a biased suitability layer. This simulates how real occurrence records are collected under imperfect, non-random sampling — where detection probability is influenced by external factors like accessibility, observer effort, or habitat visibility. Note that the resulting layer is no longer a strict probability surface, but reflects the joint effect of niche suitability and sampling bias.
biased_predict_r <- apply_bias(prepared_bias = bias,
prediction = ell_predict_r,
prediction_layer = "suitability")
#> Starting: apply_bias()
#> Step: applying bias with 'direct' effect to to "suitability" layer...
#> Done: apply_bias(). Note: values are no longer probabilitiesVignette: For details on bias-weighted prediction, comparing biased vs. unbiased outputs, and downstream effects on occurrence sampling, see: [insert link later, Bias: preparation, prediction, and sampling]
Sampling Virtual Occurrences
nicheR provides two sampling functions: sample_data() for unbiased sampling directly from suitability or Mahalanobis surfaces, and sample_biased_data() for sampling from a bias-weighted prediction surface.
Three sampling strategies control where within the niche occurrences are drawn from:
-
"centroid"— samples preferentially near the niche center (most suitable conditions) -
"edge"— samples preferentially near the niche boundary (marginal conditions) -
"random"— samples uniformly across the suitable area
Two weighting methods control the probability used to draw samples:
-
"suitability"— weights by suitability score -
"mahalanobis"— weights by Mahalanobis distance from the centroid
Using a truncated prediction layer with strict = TRUE ensures all sampled points fall strictly within the ellipsoid boundary.
Unbiased sampling — centroid strategy
sample_data_df_cn <- sample_data(n_occ = 100,
prediction = ell_predict_df,
prediction_layer = "suitability_trunc",
sampling = "centroid",
method = "mahalanobis",
strict = TRUE)
#> Starting: sample_data()
#> Done: sampled 100 points.
head(sample_data_df_cn)
#> x y bio_1 bio_12 bio_15 Mahalanobis suitability
#> 28985 -69.25000 9.916667 23.26291 1088 61.30188 10.763926 0.004598786
#> 3464 -82.75000 27.583333 22.72719 1270 59.50328 10.363531 0.005618080
#> 23124 -86.08333 13.916667 22.98272 1486 64.65534 9.650503 0.008024537
#> 14661 -96.58333 19.750000 22.68390 1452 69.76368 6.744352 0.034314882
#> 21683 -86.25000 14.916667 23.34570 1265 59.64027 10.946360 0.004197862
#> 16251 -71.58333 18.750000 21.45765 1426 65.06884 6.970795 0.030641581
#> suitability_trunc
#> 28985 0.004598786
#> 3464 0.005618080
#> 23124 0.008024537
#> 14661 0.034314882
#> 21683 0.004197862
#> 16251 0.030641581Unbiased sampling — edge strategy
sample_data_df_ed <- sample_data(n_occ = 100,
prediction = ell_predict_df,
prediction_layer = "suitability_trunc",
sampling = "edge",
method = "suitability")
#> Starting: sample_data()
#> Step: auto-detected a likely truncated prediction surface. Setting 'strict = TRUE' and removing NA and zero values. You can override this behavior with the 'strict' argument...
#> Done: sampled 100 points.Biased sampling
# Sampling from the bias-weighted suitability surface
# Even with raster input, the output is always a data frame of occurrence records
sample_data_b <- sample_biased_data(n_occ = 100,
prediction = biased_predict_r,
prediction_layer = "suitability_biased_direct")
#> Starting: sample_biased_data()
#> Done: sampled 100 points from biased prediction layer
head(sample_data_b)
#> x y suitability_biased_direct
#> 21920 -86.75000 14.75000 0.13386436
#> 22157 -87.25000 14.58333 0.10606525
#> 28756 -67.41667 10.08333 0.07180988
#> 23603 -86.25000 13.58333 0.01719372
#> 21919 -86.91667 14.75000 0.18853642
#> 4191 -81.58333 27.08333 0.01815162Comparing centroid and edge sampling
The centroid strategy concentrates records near the niche center, while the edge strategy spreads records toward the ellipsoid boundary. Both are plotted against the environmental background to illustrate the difference in spatial distribution within E-space, black crosses (×) are the sampled occurrences, grey points are the background, and the red ellipse is the niche boundary.
par(mfrow = c(2, 1))
# Centroid sampling, occurrences cluster toward the niche center
plot_ellipsoid(ell, main = "Centroid Sampling — Unbiased")
add_data(data = ell_predict_df, x = "bio_1", y = "bio_12",
pts_col = "grey", pch = 20, bg_sample = 8000)
add_data(data = sample_data_df_cn, x = "bio_1", y = "bio_12",
pts_col = "black", pch = 4, lwd = 2)
add_ellipsoid(ell, col_ell = "red", lwd = 2)
# Edge sampling, occurrences spread toward the niche boundary
plot_ellipsoid(ell, main = "Edge Sampling — Unbiased")
add_data(data = ell_predict_df, x = "bio_1", y = "bio_12",
pts_col = "grey", pch = 20, bg_sample = 8000)
add_data(data = sample_data_df_ed, x = "bio_1", y = "bio_12",
pts_col = "black", pch = 4, lwd = 2)
add_ellipsoid(ell, col_ell = "red", lwd = 2)
Vignette: For a full guide to sampling strategies, methods, strict vs. non-strict modes, and biased sampling workflows, see: [insert link later, Prediction and sampling]
Hypothesis Testing
nicheR includes functions for testing ecological hypotheses using virtual niche data. The community function allows users to evaluate hypotheses about niche overlap, divergence, and community-level patterns by comparing ellipsoids across species or conditions under controlled virtual scenarios.
Vignette: For details on hypothesis testing with virtual niches and community-level comparisons, see: [insert link later, Hypothesis testing: community niche analyses]
Coming Soon
Detailed vignettes are currently in development:
- Building ellipsoids — construction, covariance, rotation, and niche volume
- Prediction and sampling — raster and data frame workflows, truncation, sampling strategies
- Bias — preparation, directional effects, bias-weighted prediction and sampling
- Hypothesis testing — community niche analyses and virtual niche comparisons
An interactive Shiny GUI for point-and-click niche construction, prediction, and occurrence sampling is also planned, with a focus on preserving full reproducibility by exporting session-generated R scripts.
Contributing
We welcome contributions. If you have suggestions, bug reports, feature requests, or code improvements, please open an issue or submit a pull request on GitHub.
When contributing:
- Document functions using roxygen2
- Include minimal reproducible examples
- Add tests when appropriate
Thank you for helping improve nicheR.